Blog
Exploring Petroleum Cuts and GC Conditions
Molecular characterization of petroleum products is a challenge to understand due to their formation, enhanced refining processes, and physical properties.
Posted on Apr 5, 2018
Guest Author: Badaoui Omais, Ph.D.
Molecular characterization of petroleum products is a challenge to understand due to their formation, enhanced refining processes, and physical properties. From petroleum crude oil, the refining processes enables the production of different cuts, as displayed in Figure 1.
While the first fraction of petroleum products can be used to produce bottled gas, the gasoline fraction is used for petrol car engines, and the gasoil fraction in diesel cars. The kerosene fraction is mostly used for larger modes of transportation, such as planes.
Most of the molecules contained in all these fractions are hydrocarbons belonging to 5 main families:
- Gas (< 0°C)
- Gasoline (0°C - 150°C)
- Kerosene (180 - 230°C)
- Gasoil (230 - 375°C)
Figure 1: Crude oil distillation scheme
While the first fraction of petroleum products can be used to produce bottled gas, the gasoline fraction is used for petrol car engines, and the gasoil fraction in diesel cars. The kerosene fraction is mostly used for larger modes of transportation, such as planes.
Most of the molecules contained in all these fractions are hydrocarbons belonging to 5 main families:
- N-parafins—linear alkanes (CnH2n+2)
- Iso-parafins—non-linear alkanes (CnH2n+2)
- Olefins—linear alkenes (CnH2)
- Naphthens—cyclic alkanes (CnH2)
- Aromatics—cyclic alkenes (CnH2-6k or 2-8k)
“n” the carbon atom number, “k” the cycle number
[Bertoncini, Courtiade, Thiebaut, Gas Chromatography and 2D-Gas Chromatography for Petroleum Industry, Technip editions, 2013]
The GC columns and conditions used to characterize these hydrocarbons vary from fraction to fraction. Gas fraction The gas fraction is mainly composed of butane and propane and their separation involves a highly retentive column. PLOT (Porous Layer Open Tubular) columns are often used as they are coated with a molecular sieve, which gives enough retention for such gases. However, this type of separation can also be achieved with more standard 100% PDMS columns, such as Zebron ™ ZB-1, as long as the film thickness is high enough to provide retention. Recommended dimensions would be 30m x 0.32mm x 3 or 5µm as demonstrated in Figure 2.Figure 2. Phenomenex application 14820 – Propane purity
[caption id="attachment_8749" align="aligncenter" width="640"]
Column: Zebron ZB-1, Injection: split 10:1 5 μL @ 200 °C, Dimensions: 60 meters x 0.32 mm x 3 μm, Order No: 7KM-G001-36, Detection: Flame Ionization (FID) 200 °C Oven Profile: 40°C isothermal Flow Rate: 6.5 mL/min, Carrier Gas: Hydrogen 1 Methane, 2 Ethane, 3 Propane, 4 Isobutane, 5 Butane
[/caption] Gasoline Gasoline has a bit more of a complex composition. In fact, the number of carbon atoms will vary from 4 to 10, leading to many different isomers. To reach a molecular detail of such products, it is common to use long 100% PDMS columns with a film thickness of 0.50µm–1µm and an inner diameter of 0.25mm. 100% PDMS adapts very well as it provides low interactions with analytes, which can then be separated by boiling points. As the C4/C6 hydrocarbons are relatively light, one needs to have a high film thickness, but not as high as the previous fraction because a C10 might not elute then. Considering the high number of compounds, using a 50 to 100m column, it is crucial to have enough separation. It is not rare to see some methods with a 2-hour run time. Figure 3 shows a chromatogram that displays a good compromise between resolution and run time. It involves a column which satisfies all criteria involved above.Figure 3. Phenomenex application 14940– Unleaded Gasoline
[caption id="attachment_8750" align="aligncenter" width="706"]
Column: Zebron ZB-1, Injection: split 100:1 0.2 μL @ 250 °C, Dimensions: 60 meters x 0.25 mm x 1 μm, Order No: 7KG-G001-22, Detection: Mass Selective (MSD) 180 °C Oven Profile: 35°C for 13min to 45°C at 10°C/min for 15 min to 60°C at 1°C/min for 15 min to 200°C at 1.9°C/min for 5 min. Flow Rate: 0.9 mL/min, Carrier Gas: Helium - 1 Butane, 2 Ethanol, 3 2-Methylbutane, 4 Pentane, 5 2,3-Dimethylbutane, 6 2-Methylpentane, 7 3-Methylpentane, 8 Hexane, 9 Methyl cyclopentane, 10 2,4-Dimethylpentane, 11 Benzene, 12 Cyclohexane, 13 2-Methylhexane,14 2,3-Dimethylpentane, 15 3-Methylhexane, 16 2,2,3,3-Tetramethylbutane, 17 Heptane, 18 Methylcyclohexane, 19 2,5-Dimethylhexane, 20 2,4-Dimethylhexane, 21 2,3,4-Trimethylpentane, 22 Toluene, 23 2,3-Dimethylhexane, 24 2-Methylheptane, 25 3-Methylheptane, 26 2,2,5-Trimethylhexane, 27 Octane, 28 Ethylbenzene, 29 m-Xylene, 30 p-Xylene, 31 o-Xylene, 32 Nonane, 33 Propylbenzene, 34 Ethyl-Methylbenzenes, 35 Trimethylbenzenes, 36 1-Methyl-3-propylbenzene, 37 Ethyl-dimethylbenzenes, 38 Naphthalene, 39 Methylnaphthalenes
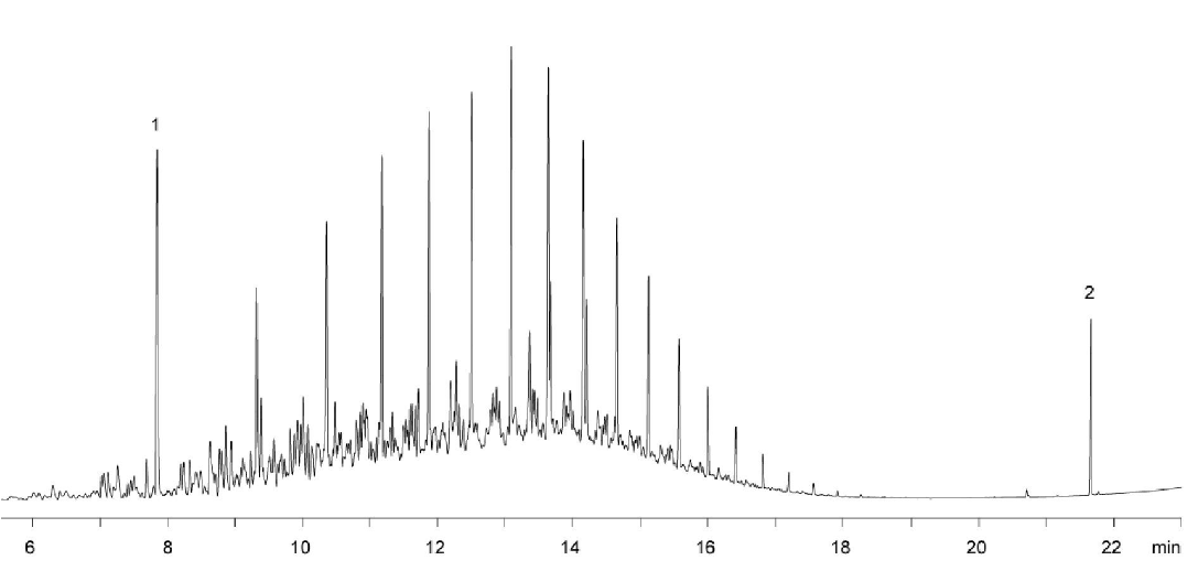
[/caption] Kerosene and Gasoil For kerosene or gasoil cuts, having a detailed molecular separation is impossible using 1D-GC. In fact, from C10 to C40, the number of isomers is very important involving millions of hydrocarbons in the same fraction. Analysts are therefore looking for a profile as shown below in Figure 4. As linear alkanes are highly concentrated, it is still possible to identify them quickly in the chromatogram. They are all spaced by regular retention gaps, which gives a good indication on the type of closely eluting compounds. For such separation, a high temperature column is needed. Such columns branded as Inferno™ at Phenomenex, have an advanced polymer bonding technology and a specialized high temperature polyimide coating. This provides analysis up to 430 °C, which permits elution of C40. As high boilers are present, it is recommended to use a low film thickness to favour elution. Therefore, 30m x 0.25mm x 0.1µm is a good column dimension choice.Figure 4. Phenomenex application 16057 – Diesel fuel
[caption id="attachment_8751" align="aligncenter" width="1087"]
Column: Zebron ZB-5HT, Injection: on-column 0.1uL @ 53 °C, Dimensions: 30 meters x 0.25 mm x 0.1 μm, Order No: 7HG-G015-02, Detection: Flame Ionization (FID) 400 °C Oven Profile: 50°C for 6 min to 400°C at 200°C/min for 15 min Flow Rate: 1.3 mL/min, Carrier Gas: Helium - 1 Decane (C10), 2 Tetracontane (C40)
[/caption] Perspectives From gas to gas oil, the molecules size grows higher as does the number of isomers. And with the increasing complexity, analysts need more sophisticated techniques. While gas and gasoline fractions can be solved using 1D-GC, it is hard to get a molecular detail of gas oil and VGO fractions using this technique. 2D-GC is therefore a promising technique which is gaining increased interest in petrochemical labs. For more information see article Complex matrices? Add dimensionality to your separation with 2D-GC.Have any questions? Contact our Technical Experts nearly 24/7 through Live Chat!














